Article 4
Applications & Approvals
4.1 Purpose
The purpose of this Article is to delineate the procedures and requirements, and approval standards that apply to each zoning application and approval.
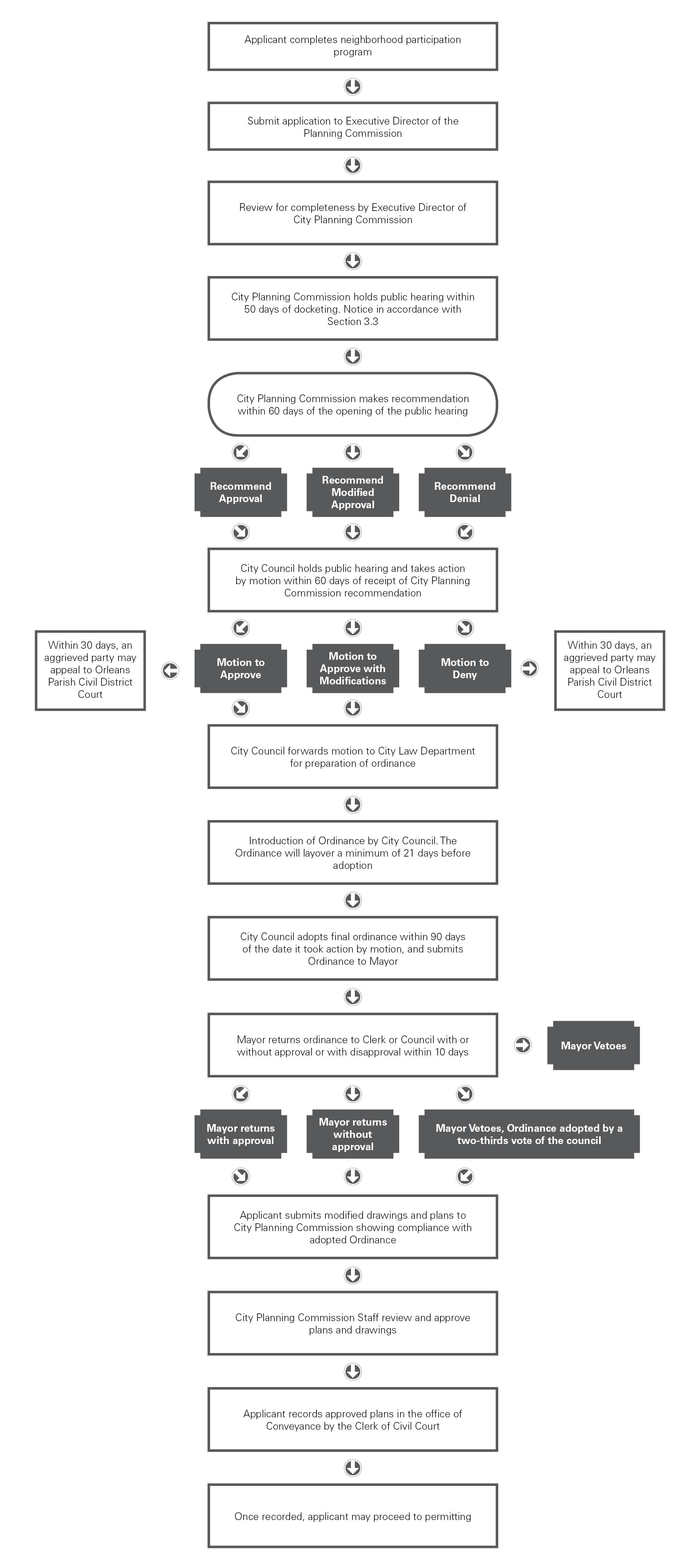
4.2 Zoning Text and Map Amendments
4.2.A Purpose
The regulations imposed and the districts created and mapped under the authority of this Ordinance may be amended by the City Council in accordance with the provisions of this article.
4.2.B Initiation
Zoning text and map amendments are initiated as follows:
1. The City Council may initiate a zoning text or map amendment by adoption of a motion.
2. A property owner in the city or a person expressly authorized in writing by an owner may file an application for a text amendment.
3. A property owner in the city or a person expressly authorized in writing by the owner may file an application for a zoning map amendment for the area of land for which the map amendment is requested.
4. The City Planning Commission may initiate zoning map and text amendments in connection with Master Plan revisions, including changes to the Future Land Use Map, or as otherwise required by this Ordinance.
Adopted by Ord. No. 29,126, §4, Aug. 12, 2022, Zoning Docket 16/22; Ordinance No. 30567 MCS, 3-20-26, Zoning Docket 049-25
4.2.C Authority
The City Council may take formal action on requests for zoning text or map amendments after receiving a recommendation from the City Planning Commission, in accordance with Sections 5-406 and 5-407 of the City Charter. The City Council shall receive the Commission's recommendation related to requests for zoning text or map amendments and shall calendar said requests for hearing in accordance with Section 4.2.D.4.
Adopted by Ordinance No. 30567 MCS, 3-20-26, Zoning Docket 049-25
4.2.D Procedure
4.2.D.1 Submittal of Application
a. All applications shall be filed with the Executive Director of the City Planning Commission in accordance with the requirements of Section 3.2 and reviewed for completeness by the Executive Director.
b. Amendments initiated by the City Council require a complete application, but may be exempt from fees. If it is the City Council’s intent to waive the fee, the waiver and the fee amount shall be stated in the motion initiating the request. Applications may also be exempt from Neighborhood Participation Program requirements for good cause. If it is the intent of the City Council to waive the NPP requirement, that should be stated in the motion initiating the request.
Adopted by Ord. No. 29,126, §4, Aug. 12, 2022, Zoning Docket 16/22
4.2.D.2 Pre-Application Meeting and Project Neighborhood Participation Program
All applications for zoning text and map amendments shall include a Project Neighborhood Participation Program (Project NPP). Zoning text and Zoning map amendments covering less than one city square or its equivalent are subject to the Project NPP. Zoning map amendments covering more than one city square or its equivalent are subject to a Project NPP meeting requirement, although required notice of the meeting shall only be through registered neighborhood associations and an electronic City notification system such as NoticeMe or another similar system. Until all required NPP documents are submitted to CPC staff, including the meeting notice letter, sign-in sheets, and NPP meeting summary, the request will not be deemed complete for the purpose of a completeness review as provided in Section 3.2.B. The City Council may require the party of interest to undergo the NPP process prior to the motion being acted on by the City Council. During a time of declared emergency by the Governor or Mayor, when in-person meetings are not an available option, the City Planning Commission Director shall be authorized to require teleconferencing, virtual, or other remote meeting formats to satisfy NPP requirements. The City Planning Commission Director is authorized to make a determination that an Overlay District text amendment is minor if it does not expand entitlements that increase intensity or density of uses in a manner that could negatively impact adjacent residential districts. Minor text amendments shall not be subject to the NPP process. However, the impacted district Councilmember or At-Large Councilmember may require an NPP by the applicant for minor text amendments.
a. Applicants shall first meet with the staff of the City Planning Commission to become familiar with the procedure and approval standards for zoning text and map amendments and to obtain guidance on the requirements of the Project NPP.
b. The Project NPP shall include the following information:
i. A brief description of the proposal. Map amendment applications shall include the type of land use request, the name of the existing and proposed zoning district, and the article of the Comprehensive Zoning Ordinance. Text amendment applications shall include the citation and existing language of the Comprehensive Zoning Ordinance, if applicable, the proposed changes or additions to the language of the Comprehensive Zoning Ordinance and which zoning district(s) the amendment would affect.
ii. For map amendments, an outlined area map and a contact list for notifying the individuals and entities identified in Section 3.3.
iii. A general description of how parties on the contact list will receive information on the project, including a statement as to which public notification techniques will be used for the project.
iv. A general description of how parties on the contact list will be informed of any changes or amendments to the proposed project after the applicant’s initial contact.
v. A statement as to how those impacted by the proposal will be provided an opportunity to discuss the request if issues or questions should continue or suddenly arise.
c. The applicant shall provide the typed Project NPP and notice, including email notification to applicable registered neighborhood associations, of an opportunity for interested parties to attend a meeting to discuss the proposed application not less than fourteen (14) nor more than thirty (30) days after the date on which the applicant provides notification to the parties on the contact list. In addition, the applicant shall notify the City Planning Commission of the meeting date, time, and location not less than fourteen (14) days prior to the meeting. The applicant shall hold the meeting at the noticed time. The applicant shall distribute informational handouts to meeting attendees. The handouts shall include information about the requested zoning district, registering with City notification system(s), accessing application documents and NPP meeting summary reports. For the purposes of this section, meetings may be held in a physical location that is in accordance with the City Planning Commission's Administrative Rules, Policies and Procedures, except for zoning text and zoning map amendments covering at least one city square which may be allowed virtually or telephonically. The notice provided in accordance with this section shall include a brief description of the request and shall indicate the existing zoning classification of the subject property and the zoning classification the applicant intends to request and the citation of the zoning district name and article.
d. The applicant shall submit a Project NPP report with the application. The report shall provide the following information:
i. The names of the individuals and entities that were notified and the total number of number of people that participated in the process.
ii. A list of the concerns, issues, and problems expressed by the participants.
iii. A statement as to how each concern, issue, and problem is addressed and how the applicant intends to continue to address them. If the concern, issue, or problem is not being addressed, the applicant shall state the reasons.
iv. Copies of letters, affidavits, meeting invitations, newsletters, publications, and petitions received in support of or in opposition to the proposed project, and any other materials pertaining to the notification process.
v. The date, time, and location of all meetings held with interested parties or a statement indicating the reasons if no meeting was held. No information pertaining to any meeting held more than one hundred eighty (180) days prior to the submittal of the application shall be accepted as part of the Project NPP report, except where subsequent meetings with interested parties have occurred within the one hundred eighty (180) days preceding the submittal of the Project NPP report.
vi. A completed sign-in sheet that includes the names, addresses, and contact information for meeting attendees.
Adopted by Ord. No. 27,222, §2, Dec. 20, 2016, Zoning Docket 99/16; Ord. 28782 MCS, 9-23-21, ZD 46/21; Ord. 29084 MCS, 7-7-22, ZD 017/22
4.2.D.3 Action by City Planning Commission
a. The City Planning Commission shall conduct a public hearing on a proposed zoning amendment in accordance with Section 3.4 fifty (50) days from the date the application is docketed. Notice of the public hearing is required in accordance with Section 3.3.
b. After the close of the public hearing, the City Planning Commission shall make a recommendation. Based upon the evidence presented at the public hearing, the City Planning Commission shall evaluate the application against the applicable standards in Paragraph E below.
c. The City Planning Commission shall recommend approval, modified approval, or denial sixty (60) days from the opening of the public hearing. For amendments initiated by Council Motion, the City Council may provide for a longer period than sixty (60) days for good cause. The City Planning Commission may also vote to defer action within City Charter required timeframes in cases where it discovers applicants have not submitted complete and accurate information, including but not limited to errors or omissions in following the Project NPP. The failure to resolve a finding of incomplete or inaccurate information may be grounds for recommending denial. If the City Planning Commission fails to act by a vote of the majority of the Commission members, the application will be forwarded to the City Council with a recommendation of effective denial for lack of legal majority. The City Planning Commission’s written recommendations, together with the staff report and recommendation, if any, shall be filed with the Clerk of the City Council.
Adopted by Ord. No. 27,222, §2, Dec. 20, 2016, Zoning Docket 99/16; Ord. 30345, 5-13-25, Zoning Docket 011/25; Ordinance No. 30567 MCS, 3-20-26, Zoning Docket 049-25
4.2.D.4 Action by City Council
a. The City Council shall hold a public hearing and determine by motion whether the zoning docket should be heard as an ordinance within sixty (60) days from receipt of a City Planning Commission recommendation. This motion shall direct the preparation of an ordinance effectuating the zoning change, specifying any changes to be made from the requested amendment, or shall deny the amendment application. The City Council may not take official action upon any application requiring a recommendation of the City Planning Commission until the report of the Commission has been received.
b. If the City Council fails to take action by motion sixty (60) days from receipt of the City Planning Commission recommendation, the application is denied.
c. The City Council's adoption of a motion under 4.2.D.4.a shall not be construed as an approval of a zoning matter unless and until an ordinance is introduced and adopted in accordance with the Charter; introduction of an ordinance does not indicate the City Council's approval of a zoning matter. Should a Council office elect not to introduce an ordinance despite passage of a motion directing the preparation of an ordinance, they shall notify the Clerk of Council of this intention in writing within sixty (60) days of the passage of the motion. Failure by the City Council to take action on a zoning ordinance within ninety (90) days of the date the City Council passed the motion shall mean that the application is denied.
Adopted by Ordinance No. 30567 MCS, 3-20-26, Zoning Docket 049-25
4.2.E Approval Standards
The City Planning Commission recommendation and the City Council decision on any zoning text or map amendment are matters of legislative discretion. In making their recommendation and decision, the City Planning Commission and the City Council shall consider the standards in Table 4-1: Standards for Zoning Amendments below.
Table 4-1: Standards for Zoning Amendments
|
STANDARDS
|
MAP AMENDMENTS
|
TEXT AMENDMENTS
|
|
1. The proposed amendment is compatible with the Master Plan and Future Land Use Map.
|
X
|
X
|
|
2.The proposed amendment is compatible with existing use and zoning of nearby property.
|
X
|
|
|
3. The proposed amendment promotes the public health, safety and welfare of the City.
|
X
|
X
|
|
4. The proposed amendment is a more suitable zoning classification for the property than the current classification.
|
X
|
|
|
5. Based upon the length of time that the property in question has been vacant, the proposed amendment is a more suitable zoning classification for the property than the current classification considered in the context of development in the area where the property is located.
|
X
|
|
|
6. The proposed amendment is compatible with the intent and general regulations of this Ordinance.
|
|
X
|
|
7. The proposed amendment corrects an error or omission, adds clarification to existing requirements, or reflects a change in policy.
|
X
|
X
|
|
8. The proposed amendment benefits the citizens of the City as a whole.
|
X
|
X
|
|
9. The proposed amendment provides a more workable way to achieve the intent and purposes of this Ordinance and the Master Plan.
|
X
|
X
|
|
10. The proposed amendment does not create a significant number of nonconformities.
|
X
|
X
|
|
11. The proposed amendment is compatible with the trend of development, if any, in the general area of the property in question.
|
X
|
|
Adopted by Ordinance No. 30567 MCS, 3-20-26, Zoning Docket 049-25
4.2.F Appeals
An aggrieved party may appeal a City Council decision on a zoning map or text amendment to Orleans Parish Civil District Court within thirty (30) days of the date of the decision by the City Council, 30 days of the date upon which the City Council action is final resulting in a denial, takes no action on a matter at the last possible Council meeting before a deadline resulting in a denial, or the date the ordinance is adopted by the Council, thereby giving approval.
Adopted by Ord. No. 29,126, §4, Aug. 12, 2022, Zoning Docket 16/22
4.2.Chart Zoning Amendment Process

4.2.G Administrative Amendments
Administrative Amendments By June 1 of each year, the City Planning Commission will transmit a report to the City Council containing recommended administrative amendments to the Comprehensive Zoning Ordinance. These recommended amendments shall not reflect policy changes, but shall consist of amendments which would achieve one of the following goals, as well as a statement of the necessity for each change. (i) Provide clarity to existing text of the Comprehensive Zoning Ordinance; (ii) Correct an error or address a conflict in the existing text of the Comprehensive Zoning Ordinance; or (iii) Codify an interpretation of the Department of Safety and Permits.
Adopted by Ordinance No. 30567, 3-20-26, Zoning Docket 049-25
4.3 Conditional Uses
4.3.A Purpose
Within each zoning district, the use of land and structures are substantially uniform. However there are certain uses that, because of their unique characteristics, cannot be properly classified in certain districts without consideration, in each case, of the impact of those uses upon neighboring land, as well as the public benefit or need for the particular use at the particular location. These uses are allowed as conditional uses within the zoning districts. This section sets forth the standards used to evaluate proposed conditional uses and the procedures for approving conditional uses. The designation of a use in a zoning district as a conditional use does not constitute an authorization or assurance that such use will be approved. No conditional use may be established and no building permit may be issued for any use designated as a conditional use within a zoning district until a conditional use ordinance is adopted by the City Council and final drawings are submitted to and approved by the Executive Director of the City Planning Commission.
Adopted by Ordinance No. 30567 MCS, 3-20-26, Zoning Docket 049-25
4.3.B Initiation
Conditional Use applications are initiated as follows:
1. The City Council may initiate a Conditional Use application by adoption of a motion.
2. A property owner in the city or a person expressly authorized in writing by the owner may file an application for a Conditional Use for the area of land for which the Conditional Use is requested. The application shall bear the signature and acknowledgment of the owner(s) or authorized agents of not less than fifty percent (50%) of the area of land for which the Conditional Use is requested. Where property is jointly owned, all co-owners of the property or their authorized agents shall sign the application for the property to be included in the fifty percent (50%) area requirements.
4.3.C Authority
The City Council may take formal action on requests for conditional uses after receiving a recommendation from the City Planning Commission, in accordance with Sections 5-406 and 5-407 of the City Charter.The City Council shall receive the Commission's recommendation related to requests for conditional uses and shall calendar said requests for hearing in accordance with Section 4.3.D.4.
Adopted by Ordinance No. 30567 MCS, 3-20-26, Zoning Docket 049-25
4.3.D Procedure
4.3.D.1 Submittal of Application
a. An application for a conditional use shall be filed with the Executive Director of the City Planning Commission, in accordance with the requirements in Section 3.2, accompanied by a development plan as required by Section 4.5, and reviewed for completeness by the Executive Director.
b. Conditional Use applications initiated by the City Council require a completed application, but may be exempt from fees. If it is the intent of the City Council to waive the fees, the waiver and fee amount shall be stated in the motion initiating the request. Applications may also be exempt from Neighborhood Pariticipation Program requirements for good cause. If it is the intent of the City Council to waive the NPP requirement, that should be stated in the motion initiating the request.
c. If a zoning amendment is required or requested, that application shall accompany the application for a conditional use for reference. A zoning amendment application shall be processed according to the procedures of Section 4.2.
d. If the proposed use requires subdivision, an application for a subdivision shall be filed prior to the issuance of a building permit. The subdivision must be completed prior to the issuance of a certificate of occupancy for the structure or use.
e. For conditional uses subject to additional requirements from state or federal agencies, such as the Federal Aviation Administration or the Louisiana Department of Environmental Quality, all required submittals from such agencies shall be submitted with the application. Where the state or federal agency cannot verify that all requirements are met prior to approval of the conditional use, the applicant shall obtain a letter from the agency stating that the agency will verify that all requirements are met after the conditional use approval is granted.
Adopted by Ord. No. 29,126, §4, Aug. 12, 2022, Zoning Docket 16/22
4.3.D.2 Pre-Application Meeting and Project Neighborhood Participation Program
All applications for conditional uses shall include a Project Neighborhood Participation Program (Project NPP). Conditional Use applications initiated by the City Council are subject to the Project NPP, although the property owner or owner's agent may conduct the NPP meeting in accordance with the requirements of this section. Until all required NPP documents are submitted to CPC staff, including the meeting notice letter, sign-in sheets, and NPP meeting summary, the request will not be deemed complete for the purpose of a completeness review as provided in Section 3.2.B. The City Council may also require the party of interest to undergo the NPP process prior to the motion being acted on by the City Council. During a time of declared emergency by the Governor or Mayor, when in-person meetings are not an available option, the City Planning Commission Director shall be authorized to require teleconferencing, virtual, or other remote meeting formats to satisfy NPP requirements.
a. Applicants shall first meet with the staff of the City Planning Commission to become familiar with the procedure and approval standards for conditional uses and to obtain guidance on the requirements of the Project NPP.
b. The Project NPP shall include the following information:
i. A brief description of the proposal, including the type of land use request, known needed variances and citations for each, estimated start and end dates, and a development plan for the project. The description shall include the proposed floor area square feet, number of units, and number of floors.
ii. An outlined area map and a contact list for notifying the individuals and entities identified in Section 3.3.
iii. A general description of how parties on the contact list will receive information on the project, including a statement as to which public notification techniques will be used for the project.
iv. A general description of how parties on the contact list will be informed of any changes or amendments to the proposed project after the applicant’s initial contact.
v. A statement as to how those impacted by the proposal will be provided an opportunity to discuss the request if issues or questions should continue or suddenly arise.
c. The applicant shall provide the typed Project NPP and notice, including email notification to applicable registered neighborhood associations, of an opportunity for interested parties to attend a meeting to discuss the proposed application not less than fourteen (14) nor more than thirty (30) days after the date on which the applicant provides notification to the parties on the contact list. In addition, the applicant shall notify the City Planning Commission of the meeting date, time, and location not less than fourteen (14) days prior to the meeting. The applicant shall hold the meeting at the noticed time. The applicant shall distribute informational handouts to meeting attendees. The handouts shall include information about the applicable zoning district, registering with City notification system(s), accessing application documents and NPP meeting summary reports.
For the purposes of this section, meetings may be held in a physical location that is in accordance with the City Planning Commission's Administrative Rules, Policies, and Procedures. The notice provided in accordance with this section shall include a brief description of the request and shall indicate the existing zoning classification of the subject property and the zoning classfication the applicant intends to request and the citation for the conditional use.
d. The applicant shall submit a Project NPP report with the application. The report shall provide the following information:
i. The names of the individuals and entities that were notified and the total number of number of people that participated in the process.
ii. A list of the concerns, issues, and problems expressed by the participants.
iii. A statement as to how each concern, issue, and problem is addressed and how the applicant intends to continue to address them. If the concern, issue, or problem is not being addressed, the applicant should state the reasons.
iv. Copies of letters, affidavits, meeting invitations, newsletters, publications, and petitions received in support of or in opposition to the proposed project, and any other materials pertaining to the notification process.
v. The date, time, and location of all meetings held with interested parties, or a statement indicating the reasons if no meeting was held. No information pertaining to any meeting held more than one hundred eighty (180) days prior to the submittal of the application shall be accepted as part of the Project NPP report, except where subsequent meetings with interested parties have occurred within the one hundred eighty (180) days preceding the submittal of the Project NPP report.
vi. A completed sign-in sheet that includes the names, addresses, and contact information for meeting attendees.
Adopted by Ord. No. 27,222, §2, Dec. 20, 2016, Zoning Docket 99/16; Ord. 28782 MCS, 9-23-21, ZD 46/21
4.3.D.3 Action by the City Planning Commission
a. The City Planning Commission shall conduct a public hearing on a proposed conditional use in accordance with Section 3.4 fifty (50) days from the date the application is docketed. Notice of the public hearing is required in accordance with Section 3.3.
b. After the close of the public hearing, the City Planning Commission shall make a recommendation. Based upon the evidence presented at the public hearing, the City Planning Commission shall evaluate the application against the applicable standards in Paragraph F below.
c. The City Planning Commission shall recommend approval, modified approval, or denial sixty (60) days from the opening of the public hearing. The City Planning Commission may also vote to defer action within City Charter required timeframes in cases where it discovers applicants have not submitted complete and accurate information, including but not limited to errors or omissions in following the Project NPP. The failure to resolve a finding of incomplete or inaccurate information may be grounds for recommending denial. If the City Planning Commission fails to act by a vote of the majority of the Commission members, the application will be forwarded to the City Council with a recommendation of effective denial for lack of legal majority. The City Planning Commission’s written recommendations, together with the staff report and recommendation, if any, shall be filed with the Clerk of the City Council.
Adopted by Ord. No. 27,222, §2, Dec. 20, 2016, Zoning Docket 99/16; Ord. 30345, 5-13-25, Zoning Docket 011/25;
4.3.D.4 Action by the City Council
a. The City Council shall hold a public hearing and determine by motion whether the zoning docket should be heard as on ordinance within sixty (60) days from receipt of a City Planning Commission recommendation. This motion shall direct the preparation of an ordinance effectuating the zoning change, specifying any changes to be made from the requested conditional use as well as any needed provisos or waivers, or shall deny the conditional use application. The City Council may not take official action upon any application requiring a recommendation of the City Planning Commission until the report of the Commission has been received.
b. If the City Council fails to take action by motion sixty (60) days from receipt of the City Planning Commission recommendation, the application is denied.
c. The City Council's adoption of a motion under 4.3.D.4.a shall not be construed as an approval of a zoning matter unless and until an ordinance is introduced and adopted in accordance with the Charter; introduction of an ordinance does not indicate the City Council's approval of a zoning matter. Should a Council office elect not to introduce an ordinance despite passage of a motion directing the preparation of an ordinance, they shall notify the Clerk of Council of this intention in writing within sixty (60) days of the passage of the motion. Failure by the City Council to take action on a zoning ordinance within ninety (90) days of the date the City Council passed the motion shall mean the application is denied.
Adopted by Ordinance No. 30567 MCS, 3-20-26, Zoning Docket 049-25
4.3.E Conditions
1. The City Planning Commission may recommend and the City Council may impose such conditions and restrictions upon the establishment, location, design, construction, maintenance, and operation of the conditional use as deemed necessary for the protection of the public health, safety, and welfare.
2. When the application for a conditional use does not fully demonstrate compliance with all general zoning requirements but the City Planning Commission wishes to make clear to the applicant that such compliance will be necessary in order to approve the site plan and associated permits, these conditions may be included as 'Approval Conditions.' These conditions may restate the zoning ordinance without modification and will be deemed to automatically update if the underlying ordinance provision is amended before final approval and permitting.
3. The applicant shall record the signed development plan in the Office of the Clerk of the Civil District Court for the Parish of Orleans within thirty (30) days of the date of final approval and shall submit evidence of such recordation to the Executive Director of the City Planning Commission. If the applicant fails to record the signed development plan within this period, the ordinance approving the conditional use is deemed null. No permits or licenses for the conditional use may be issued until the development plan has been recorded and evidence of the recording has been provided to the Executive Director of the City Planning Commission. The City Planning Commission shall maintain a record of such approved conditional uses, the development plans, and any conditions attached thereto.
4. The City Council may grant a waiver from specific zoning standards otherwise applicable to the use by this Ordinance to secure the general objectives of this section, provided however that any such shall be based on a finding that the case meets the approval standards of Section 4.6.F. However, the City Council cannot waive or modify any approval standards of this section or any other section for which variances may not be granted under the terms of this Ordinance. Any waiver which was not considered by the City Planning Commission must be included in the motion directing the preparation of an ordinance described in 4.3.D.4.a.
Adopted by Ordinance No. 30567 MCS, 3-20-26, Zoning Docket 049-25
4.3.F Approval Standards
The City Planning Commission recommendation and the City Council decision on applications for a conditional use shall, on the basis of all information submitted, evaluate the impact of the conditional use on and the compatibility of the use with surrounding properties and neighborhoods to ensure the appropriateness of the use at a particular location. The Commission and Council shall specifically consider the extent to which:
1. The proposed use at the specified location is consistent with the policies embodied in the adopted Master Plan.
2. The proposed use is consistent with the general purpose and intent of the applicable zoning district regulations.
3. The proposed use meets all standards specifically applicable to the use as set forth in Article 20 and all environmental performance standards of this Section 21.3.
4. The proposed use is compatible with and preserves the character and integrity of adjacent development and neighborhoods and, as required by the particular circumstances, includes improvements or modifications either on-site or within the public right-of-way to mitigate development-related adverse impacts, including but not limited to:
a. Adequate ingress and egress to property and proposed structures thereon with particular reference to vehicular and pedestrian safety and convenience, and access in case of fire.
b. Off-street parking and loading areas.
c. Refuse and service areas.
d. Utilities with reference to location, availability, and compatibility.
e. Screening and buffering features to minimize visual impacts and/or set-backs from adjacent uses.
f. Control of proposed exterior lighting with reference to glare, traffic safety, economic effect, and compatibility and harmony with properties in the district.
g. Required yards and open space.
h. Height and bulk of structures.
i. Hours of operation.
j. Roadway adjustments, traffic control devices or mechanisms, and access restrictions to control traffic flow or divert traffic as may be needed to reduce or eliminate development-generated traffic on neighborhood streets.
k. The amount and location of existing impervious surface.
5. Any variance of zoning standards meets the approval standards of Section 4.6.F.
6. The proposed use is not materially detrimental to the public health, safety, and welfare, or results in material damage or prejudice to other property in the vicinity.
Adopted by Ord 28800 MCS, 10-21-21, ZD 56/21
4.3.G Rules for Approved Conditional Uses
The following general rules apply to all approved conditional uses:
1. Approval of a conditional use authorizes only the particular use for which the conditional use is issued.
2. No proposed or existing building, premise, or land use authorized by a conditional use may be enlarged, extended, relocated, or otherwise changed from that approved by the conditional use ordinance, unless an application is made for approval in accordance with the procedures set forth in this section.
3. Development of the use shall not be carried out until the applicant has secured all the permits and approvals required by these zoning regulations, the City Code, and any permits required by regional, state, and federal agencies.
4.3.H Expiration and Extension of Time
Termination of approval of a conditional use for failure to commence development or an extension of the time for performance of a conditional use is governed as follows:
4.3.H.1 Expiration
a. Plans Deadline. For all conditional uses, plans stamped as approved by the City Planning Commission must be recorded in the Conveyance Records of Orleans Parish within two (2) years of the effective date of the ordinance granting the conditional use.
b. Construction/Use Deadline.
i. For new construction, the conditional use approval will expire within five (5) years from the date the Executive Director of the City Planning Commission approves the final drawings for a conditional use if a building permit has not been issued and substantial construction has not been commenced, and no request for an extension of time is pending.
ii. For conditional uses approved for existing structures or for a parcel of land where no structure is planned, if the use has not been established within a period of five (5) years from the date the Executive Director of the City Planning Commission approves the final drawings for a conditional use, then the conditional use will expire.
Adopted by Ordinance No. 30567, 3-20-26, Zoning Docket 049-25
4.3.H.2 Extension of Time
a. Unless otherwise prohibited, the Executive Director of the City Planning Commission may extend the time for expiration of the deadline established in Section 4.3.E.2 for a period not to exceed one (1) year upon a showing of good cause by the applicant. Additionally, unless otherwise prohibited, the Executive Director of the City Planning Commission may extend the time for expiration of the deadlines established in Section 4.3.H.1 for a period not to exceed one (1) year upon a showing of good cause by the applicant. When granting the request, the Executive Director shall articulate in writing the good cause justifying the extension. A request for extension shall be made in writing within the original period of validity. A request made after the original period of validity but within one (1) year of the original period of validity must be considered by the City Planning Commission. Any extension for a period in excess of one (1) year may be granted only by the City Council in accordance with Paragraph b below. Any extension that does not meet all of these conditions may only be granted by the City Council in accordance with Paragraph b below.
b. The holder of a conditional use may petition the City Council for an extension of time longer than the Executive Director of the City Planning Commission may authorize. The holder of a conditional use may also petition the City Council for a second extension of either or both the plans deadline and the construction/use deadline. A request for extension shall be made in writing within the original period of validity. The City Council shall hold a public hearing and decide whether to extend the time period. Notice for the public hearing is required in accordance with Section 3.3. The applicant and the owner of record of the property shall be notified of a public hearing to be conducted by the City Council. Following the public hearing, the City Council shall render its decision whether to terminate or extend the approval, taking into account hardship to the applicant or property owner, changes in surrounding circumstances that have occurred since the original approval, and the likelihood that substantial construction will occur during any period of extension by motion within sixty (60) days of receipt of the request.
Adopted by Ord. No. 29,126, §4, Aug. 12, 2022, Zoning Docket 16/22; Ordinance No. 30567 MCS, 3-20-26, Zoning Docket 049-25
4.3.I Revocation of Conditional Use
A conditional use may be revoked through the adoption of an ordinance for such by the City Council after finding that any one (1) of the following conditions exists or after the occurrence of any of the following events:
1. The operation of the use for which a conditional use has been approved ceases for a continuous period of one (1) year by discontinuation or abandonment.
2. Any of the provisions of this Ordinance or any of the terms and conditions of the conditional use approval are violated,as determined by the Director of the Department of Safety and Permits.
3. A request is made by the property owner to revoke the conditional use.
The revocation process shall be the process identified for establishing a conditional use in Article 4, Section 4.3 "Conditional Use", except that development plans, and a project NPP shall not be required as part of the application for revocation of a conditional use.
Adopted by Ord. No. 29,126, §4, Aug. 12, 2022, Zoning Docket 16/22
4.3.J Zoning Map Record of Conditional Use
Within thirty (30) days of receiving evidence of the recording of an approved conditional use or planned development, or within thirty (30) days of receiving approval of a zoning map amendment or minor map adjustment, the official Zoning Map shall be modified to reflect such change. Additionally, within thirty (30) days of receiving determination that a conditional use/planned development has been rescinded by the City Council, the official Zoning Map shall be modified to reflect such change.
Adopted by Ordinance No. 30556 MCS, 2-19-26, Zoning Docket 50/25
4.3.K Appeals
An aggrieved party may appeal a decision by the City Council on a conditional use to the Orleans Parish Civil District Court within thirty (30) days of the date of the decision by the City Council, 30 days of the date upon which the City Council action is final resulting in a denial, takes no action on a matter at the last possible Council meeting before a deadline date resulting in a denial, or the date the ordinance is adopted by the Council, thereby giving approval.

Adopted by Ord. No. 29,126, §4, Aug. 12, 2022, Zoning Docket 16/22
4.3.Chart Conditional Use Process

4.4 Planned Developments
4.4.A Purpose
The purpose of a planned development is to:
1. Encourage the adaptive reuse of existing structures in a manner that promotes sustainable development and design compatible with the character of the surrounding area and adjoining properties.
2. Encourage the master planning of development on larger tracts of land to promote site-specific flexibility and to manage the impact of these developments on the provision of City services and infrastructure.
3. Encourage creative and innovative approaches to the use of land that results in more sustainable development and design than might otherwise be accomplished under the strict application of this Ordinance.
4. Provide for the efficient use of land to preserve natural functions and to facilitate a more effective arrangement of land uses, buildings, circulation systems and utilities.
5. Preserve natural amenities of the land through the provision and maintenance of conservation areas and usable open spaces.
6. Facilitate the implementation of the Master Plan.
7. Promote a full range of housing choices for households of all incomes in adaptive reuse planned developments.
4.4.B Initiation
Planned Development applications are initiated as follows:
1. The City Council may initiate a Planned Development application by adoption of a motion.
2. A property owner in the city or a person expressly authorized in writing by the owner may file an application for a Planned Development for the area of land for which the Planned Development is requested. The application shall bear the signature and acknowledgment of the owner(s) or authorized agents of not less than fifty percent (50%) of the area of land for which the Planned Development is requested. Where property is jointly owned, all co-owners of the property or their authorized agents shall sign the application for the property to be included in the fifty percent (50%) area requirements.
4.4.C Authority
The City Council may take formal action on requests for planned developments after receiving a recommendation from the City Planning Commission, in accordance with Sections 5-406 and 5-407 of the City Charter. The City Council shall receive the Commission's recommendation related to requests for planned developments and shall calendar said requests for hearing in accordance with Section 4.4.E.4.
Adopted by Ordinance No. 30567, 3-20-26, Zoning Docket 049-25
4.4.D Existing Planned Community Developments
Existing Residential Planned Community Districts, Central Business District Planned Community Districts, and Mixed-Use Planned Community Districts remain valid, shall continue to comply with all requirements and conditions of their initial approval, and are considered planned developments. Any amendments to existing Residential Planned Community Districts, Central Business District Planned Community Districts, and Mixed-Use Planned Community Districts shall follow the procedures of this section for amendments to planned developments. Where a use within a planned development was classified as a conditional use prior to the effective date of this Ordinance, and that use is now classified as a permitted use as of the effective date of this Ordinance, that use is deemed a lawful permitted use and shall comply with the transition and applicability rules of Article 1.
4.4.E Procedure
4.4.E.1 Submittal of Application
a. An application for a planned development shall be filed with the Executive Director of the City Planning Commission, in accordance with the requirements in Section 3.2, accompanied by a development plan as required by Section 4.5, and reviewed for completeness by the Executive Director.
b. Planned development applications initiated by the City Council require a completed application, but may be exempt from fees. If it is the intent of the City Council to waive the fees, the waiver and fee amount shall be stated in the motion initiating the request. Applications may also be exempt from Neighborhood Pariticipation Program requirements for good cause. If it is the intent of the City Council to waive the NPP requirement, that should be stated in the motion initiating the request.
c. If a zoning amendment is required or requested, that application shall accompany the application for a conditional use for reference. A zoning amendment application shall be processed according to the procedures of Section 4.2.
d. If the proposed use requires subdivision, an application for a subdivision shall be filed prior to the issuance of a building permit. The subdivision must be completed prior to the issuance of a certificate of occupancy for the structure or use.
e. For conditional uses subject to additional requirements from state or federal agencies, such as the Federal Aviation Administration or the Louisiana Department of Environmental Quality, all required submittals from such agencies shall be submitted with the application. Where the state or federal agency cannot verify that all requirements are met prior to approval of the conditional use, the applicant shall obtain a letter from the agency stating that the agency will verify that all requirements are met after the conditional use approval is granted.
Adopted by Ord. No. 29,126, §4, Aug. 12, 2022, Zoning Docket 16/22
4.4.E.2 Pre-Application Meeting and Project Neighborhood Participation Program
All applications for planned development shall include a Project Neighborhood Participation Program (Project NPP). Planned Development applications initiated by the City Council are subject to the Project NPP, although the property owner or owner's agent may conduct the NPP meeting in accordance with the requirements of this section. Until all required NPP documents are submitted to CPC staff, including meeting notice letter, sign-in sheets, and NPP meeting summary, the request will not be deemed complete for the purpose of a completeness review as provided in Section 3.2.B. The City Council may also require the party of interest to undergo the NPP process prior to the motion being acted on by the City Council. During a time of declared emergency by the Governor or Mayor, when in-person meetings are not an available option, the City Planning Commission Director shall be authorized to require teleconferencing, virtual, or other remote meeting formats to satisfy NPP requirements.
a. Applicants shall first meet with the staff of the City Planning Commission to become familiar with the procedure and approval standards for planned development and to obtain guidance on the requirements of the Project NPP.
b. The Project NPP shall include the following information:
i. A brief description of the proposal, including estimated start and end dates, a development plan for the project, known needed variances, and citations for each.
ii. An outlined area map and a contact list for notifying the individuals and entities identified in Section 3.3.
iii. A general description of how parties on the contact list will receive information on the project, including a statement as to which public notification techniques will be used for the project.
iv. A general description of how parties on the contact list will be informed of any changes or amendments to the proposed project after the applicant’s initial contact.
v. A statement as to how those impacted by the proposal will be provided an opportunity to discuss the request if issues or questions should continue or suddenly arise.
c. The applicant shall provide the typed Project NPP and notice, including email notification to applicable registered neighborhood associations of an opportunity for interested parties to attend a meeting to discuss the proposed application not less than fourteen (14) nor more than thirty (30) days after the date on which the applicant provides notification to the parties on the contact list. In addition, the applicant shall notify the City Planning Commission of the meeting date, time, and location not less than fourteen (14) days prior to the meeting. The applicant shall hold the meeting at the noticed time. The applicant shall distribute informational handouts to meeting attendees. The handouts shall include information about the applicable zoning district, registering with City notification system(s), accessing application documents and NPP meeting summary reports. For the purposes of this section, meetings may be held in a physical location that is in accordance with the City Planning Commission's Administrative Rules, Policies and Procedures. The notice provided in accordance with this section shall include a brief description of the request and shall indicate the existing zoning classification of the subject property and the citation for the planned development.
d. The applicant shall submit a Project NPP report with the application. The report shall provide the following information:
i. The names of the individuals and entities that were notified and the total number of number of people that participated in the process.
ii. A list of the concerns, issues, and problems expressed by the participants.
iii. A statement as to how each concern, issue, and problem is addressed and how the applicant intends to continue to address them. If the concern, issue, or problem is not being addressed, the applicant should state the reasons.
iv. Copies of letters, affidavits, meeting invitations, newsletters, publications, sign-in sheets, and petitions received in support of or in opposition to the proposed project, and any other materials pertaining to the notification process.
v. The date, time, and location of all meetings held with interested parties, or a statement indicating the reasons if no meeting was held. No information pertaining to any meeting held more than one hundred eighty (180) days prior to the submittal of the application shall be accepted as part of the Project NPP report, except where subsequent meetings with interested parties have occurred within the one hundred eighty (180) days preceding the submittal of the Project NPP report.
vi. A completed sign-in sheet that includes the names, addresses, and contact information for meeting attendees.
Adopted by Ord. No. 27,222, §2, Dec. 20, 2016, Zoning Docket 99/16; Ord. 28782 MCS, 9-23-21, ZD 46/21
4.4.E.3 Action by the City Planning Commission
a. The City Planning Commission shall conduct a public hearing on a proposed planned development in accordance with Section 3.4 fifty (50) days from the date the application is docketed. Notice of the public hearing is required in accordance with Section 3.3.
b. After the close of the public hearing, the City Planning Commission shall make a recommendation. Based upon the evidence presented at the public hearing, the City Planning Commission shall evaluate the application against the applicable standards in Paragraph G below.
c. The City Planning Commission shall recommend approval, modified approval, or denial sixty (60) days from the opening of the public hearing. The City Planning Commission may also vote to defer action within City Charter required timeframes in cases where it discovers applicants have not submitted complete and accurate information, including but not limited to errors or omissions in following the Project NPP. The failure to resolve a finding of incomplete or inaccurate information may be grounds for recommending denial. If the City Planning Commission fails to act by a vote of the majority of the Commission members, the application will be forwarded to the City Council with a recommendation of effective denial for lack of legal majority. The City Planning Commission’s written recommendations, together with the staff report and recommendation, if any, shall be filed with the Clerk of the City Council.
Adopted by Ord. No. 27,222, §2, Dec. 20, 2016, Zoning Docket 99/16; Ord. 30345, 5-13-25, Zoning Docket 011/25
4.4.E.4 Action by the City Council
a. The City Council shall hold a public hearing and determine by motion whether the zoning docket should be heard as an ordinance within sixty (60) days from receipt of a City Planning Commission recommendation. This motion shall direct the preparation of an ordinance effectuating the zoning change, specifying any changes to be made from the requested amendment, or shall deny the amendment application. The City Council may not take official action upon any application requiring a recommendation of the City Planning Commission until the report of the Commission has been received.
b. If the City Council fails to take action by motion sixty (60) days from receipt of the City Planning Commission recommendation, the application is denied.
c. The City Council's adoption of a motion under 4.4.E.4.a shall not be construed as an approval of a zoning matter unless and until an ordinance is introduced and adopted in accordance with the Charter; introduction of an ordinance does not indicate the City Council's approval of a zoning matter. Should a Council office elect not to introduce an ordinance despite passage of a motion directing the preparation of an ordinance, they shall notify the Clerk of Council of this intention in writing within sixty (60) days of the passage of the motion. Failure by the City Council to take action on a zoning ordinance within ninety (90) days of the date the City Council passed the motion shall mean that the application is denied.
Adopted by Ord. No. 28022 MCS, §1, March 14, 2019, Zoning Docket 140/18; Ordinance No. 30567, 3-20-26, Zoning Docket 049/25
4.4.F Conditions
1. The City Planning Commission may recommend and the City Council may impose such conditions and restrictions upon the establishment, location, construction, maintenance, and operation of the planned development as deemed necessary for the protection of the public health, safety, and welfare.
2. Any conditions imposed shall be set forth in the ordinance approving the planned development and incorporated into or noted on the development plan for final approval. The applicant shall submit the revised development plan incorporating all conditions within one (1) year of adoption of the planned development ordinance by the City Council. The Executive Director of the City Planning Commission shall verify that the development plan incorporates all conditions set forth in the ordinance authorizing the planned development, and shall sign the plan to indicate final plan approval.
3. The applicant shall record the signed development plan in the Office of the Clerk of the Civil District Court for the Parish of Orleans within thirty (30) days of the date of final approval shall submit evidence of such recordation to the Executive Director of the City Planning Commission. If the applicant fails to record the signed development plan within this period, the ordinance approving the planned development is deemed null. No permits or licenses for the conditional use may be issued until the development plan has been recorded and evidence of the recording has been provided to the Executive Director of the City Planning Commission. The City Planning Commission shall maintain a record of such approved planned development, the development plans, and any conditions attached thereto.
4. The City Council may waive or modify specific zoning standards otherwise applicable to the planned development by this Ordinance to secure the general objectives of this section, provided, however, that any such variance shall be based upon a finding that the case meets the approval standards of Section 4.6.F. However, the City Council cannot waive or modify any approval standards of this section.
4.4.G Approval Standards
The City Planning Commission recommendation and the City Council decision on applications for a planned development shall, on the basis of all information submitted, evaluate the impact of the planned development on the surrounding properties and neighborhoods to ensure the appropriateness of the planned development at a particular location and ensure that the planned development will not have an adverse impact on the surrounding neighborhood. The Commission and Council shall specifically consider the extent to which:
1. The proposed planned development complies with the applicable standards of Article 5.
2. The proposed planned development at the specified location is consistent with the policies embodied in the adopted Master Plan.
3. The proposed planned development is compatible with and preserves the character and integrity of adjacent development and neighborhoods and, as required by the particular circumstances, includes improvements or modifications either on-site or within the public right-of-way to mitigate development-related adverse impacts, including but not limited to:
a. Adequate ingress and egress to property and proposed structures thereon with particular reference to vehicular and pedestrian safety and convenience, and access in case of fire.
b. Off-street parking and loading areas, with particular reference to the extent to which requirements have been met, so as to place no additional burden on the neighborhood.
c. Refuse and service areas.
d. Utilities with reference to location, availability, and compatibility.
e. Screening and buffering features to minimize visual impacts and/or set-backs from adjacent uses.
f. Control of proposed exterior lighting with reference to glare, traffic safety, economic effect, and compatibility and harmony with properties in the district.
g. Required yards and open space.
h. Height and bulk of structures.
i. Roadway adjustments, traffic control devices or mechanisms, and access restrictions to control traffic flow or divert traffic as may be needed to reduce or eliminate development-generated traffic on neighborhood streets.
j. The amount and location of existing impervious surface.
4. Any proposed variance from zoning standards meets the approval standards of Section 4.6.F. with the exception that the required affordable housing units as part of the affordable housing development shall not be subject to a variance.
Adopted by Ord 28800 MCS, 10-21-21, ZD 56/21
4.4.H Rules for Approved Planned Developments
1. No planned development may be modified or enlarged unless an application is made for approval of a new planned development in accordance with the procedures set forth in this section.
2. The planned development shall not be carried out until the applicant has secured all the permits and approvals required by these zoning regulations, the City Code, and any permits required by regional, state, and federal agencies.
4.4.I Expiration and Extension of Time
Termination of approval of a planned development for failure to commence development or an extension of the time for performance of a planned development is governed as follows:
4.4.I.1 Expiration
a. Plans Deadline.
For all planned developments, plans stamped as approved by the City Planning Commission must be recorded in the Conveyance Records of Orleans Parish within two (2) years of the effective date of the ordinance granting the planned development.
b. Construction/Use Deadline.
i. For new construction, the planned development approval will expire within five (5) years from the date the Executive Director of the City Planning Commission approves the final drawings for a planned development if a building permit has not been issued and substantial construction has not been commenced, and no request for an extension of time is pending.
ii.For planned developments approved for existing structures or for a parcel of land where no structure is planned, if the planned development has not been established within a period of five (5) years from the date the Executive Director of the City Planning Commission approves the final drawings for a planned development, then the planned development will expire.
Adopted by Ordinance No. 30567 MCS, 3-20-26, Zoning Docket 049-25
4.4.I.2 Extension of Time
a. Unless otherwise prohibited, the Executive Director of the City Planning Commission may extend the time for expiration of either the plans deadline or the construction/use deadline for a planned development approval for a period not to exceed one (1) year upon a showing of good cause by the applicant. A request for extension shall be made in writing within the original period of validity Any extension that does not meet all of these conditions may only be granted by the City Council in accordance with Paragraph b below.
b. The holder of a planned development may petition the City Council for an extension of time longer than the Executive Director of the City Planning Commission may authorize. The holder of a planned development may also petition the City Council for a second extension of either or both the plans deadline or the construction/use deadline. A request for extension shall be made in writing within the original period of validity. The City Council shall hold a public hearing and decide whether to extend the time period. Notice for the public hearing is required in accordance with Section 3.3. The applicant and the owner of record of the property shall be notified of a public hearing to be conducted by the City Council. Following the public hearing, the City Council shall render its decision whether to terminate or extend the approval, taking into account hardship to the applicant or property owner, changes in surrounding circumstances that have occurred since the original approval, and the likelihood that substantial construction will occur during any period of extension by motion within sixty (60) days of receipt of the request.
Adopted by Ordinance No. 30567 MCS, 3-20-26, Zoning Docket 049-25
4.4.J Revocation of Planned Development
A planned development may be revoked through the adoption of an ordinance for such by the City Council after finding that any one (1) of the following conditions exists or after the occurrence of any of the following events:
1. Any of the provisions of this Ordinance or any of the terms and conditions of the planned development approval are violated, as determined by the Director of the Department of Safety and Permits.
2. A request is made by the property owner to revoke the planned development.
The revocation process shall be the process identified for establishing a planned development in Article 4, Section 4.4 "Planned Development" except that development plans, and a project NPP shall not be required as part of the application for revocation of a planned development.
Adopted by Ord. No. 29,126, §4, Aug. 12, 2022, Zoning Docket 16/22
4.4.K Appeals
An aggrieved party may appeal a decision by the City Council on a planned development to the Orleans Parish Civil District Court within thirty (30) days of the date of the decision by the City Council, 30 days of the date upon which the City Council action is final resulting in a denial, takes no action on a matter at the last possible Council meeting before a deadline date resulting in a denial, or the date the ordinance is adopted by the Council, thereby giving approval.
Adopted by Ord. No. 29,126, §4, Aug. 12, 2022, Zoning Docket 16/22
4.4.Chart Planned Development Process

4.5 Development Plan and Design Review
4.5.A Purpose
The development plan and design review process is intended to promote orderly development and redevelopment in the City and to assure that such development or redevelopment occurs in a manner that is harmonious with surrounding properties and neighborhoods, is consistent with the Master Plan, and promotes the general welfare of the City. This section provides standards by which to determine and control the physical layout and design to:
1. Ensure compatibility of land uses and structures.
2. Protect and enhance community property values.
3. Ensure the efficient use of land.
4. Minimize traffic and safety hazards.
5. Ensure efficient parking layout.
6. Minimize environmental impacts.
7. Incorporate proper stormwater management and sustainable design techniques.
4.5.B Applicability
Development plan and design review is required as follows and summarized in Table 4-2: Development Plan and Design Review Thresholds:
1. New construction of multi-family dwellings, townhouse developments, non-residential, or mixed-use development that is forty-thousand (40,000) square feet or more in gross floor area. In local historic districts, the design guidelines of the applicable Commission, the New Orleans Historic District Landmarks Commission, Central Business District Historic District Landmarks Commission, or Vieux Carre Commission, shall prevail over building design standards of the Comprehensive Zoning Ordinance. Unless otherwise required by this section or this Ordinance, these applications are reviewed by the Executive Director of the City Planning Commission and the Design Advisory Committee.
2. Additions or Enlargements Unless otherwise required by this section or this Ordinance, applications for additions or enlargements as follows are reviewed by the Executive Director of the City Planning Commission and the Design Advisory Committee. Developments or portions of a development that are located in an industrial or institutional zoning district and that are not visible from the public right-of-way shall be exempt.
a. Additions or enlargements to multi-family developments, or townhouse developments, or a non-residential or mixed-use developments that bring the total gross floor area to forty-thousand (40,000) square feet or more. If the total square footage of the development is already over forty-thousand (40,000) square feet, then review is only required if there is a total increase of ten percent (10%) or more.
b. Substantial improvements to any non-residential or mixed-use structure, or group of structures on the same lot, where the total gross floor area is forty-thousand (40,000) square feet or more. Substantial improvements are defined as demolition and reconstruction of existing buildings valued at fifty percent (50%) or more of the initial value of the existing building.
c. Additions of new structures to a non-residential or mixed-use development on a lot that bring the total gross floor area of all structures on the lot to forty-thousand (40,000) square feet or more.
d. Substantial improvements to any non-residential or mixed-use structure, or group of structures on the same lot, where the total gross floor area is forty-thousand (40,000) square feet or more. Substantial improvements are defined as demolition and reconstruction of existing buildings valued at fifty percent (50%) or more of the initial value of the existing building.
3. Unless otherwise required by this section or this Ordinance, applications for any size development within the areas described as follows are reviewed by the Executive Director of the City Planning Commission and the Design Advisory Committee. Except in the UAD Overlay District, single and two-family dwellings and any development or portion of a development that is located in an industrial or institutional zoning district that is not visible from the public right-of-way are exempt.
a. CPC Character Preservation Corridor Design Overlay District
b. Development with one-hundred (100) feet or more of lot frontage in an identified design overlay districts of Article 18
c. UAD University Area Design Overlay District
4. In the RIV Riverfront District, EC Enhancement Corridor, CT Corridor Transformation, GC Greenway, and UAD University Area Design Overlay Districts, applications are reviewed solely by the Executive Director. Review is limited to applications for new construction, substantial improvement, and exterior re-design that substantially alters the architecture of a principal structure. Anything that is not visible from the public right-of-way is exempt from design review. Except in the UAD University Area Design Overlay District, single- and two-family residences are exempt from design review. The City Planning Commission may determine that no review is necessary based on the nature and scope of a proposal.
a. RIV Riverfront Design Overlay District
b. EC Enhancement Corridor Design Overlay District
c. CT Corridor Transformation Design Overlay District
d. GC Greenway Corridor Design Overlay District
e. UAD University Area Design Overlay District
5. Electric Utility Substations, Transmission Lines, and District Energy Systems (except District Energy Systems located in HI Heavy Industrial, LI Light Industrial and MI Maritime Industrial Districts)
6. All applications for a conditional use and planned developments. Unless otherwise required by this section or this Ordinance, these applications are reviewed by the City Planning Commission and the City Council.
7. Where the City Planning Commission or the City Council is authorized to impose conditions, the Commission or Council may require submission of a development plan as a requirement of such application.
8. When the public benefit floor area ratio bonus provisions of Section 17.5 within the Central Business Districts are used, the Commission or Council may require submission of a development plan as a requirement of such application. Unless otherwise required by this section or this Ordinance, these applications are reviewed by the Executive Director of the City Planning Commission and the Design Advisory Committee.
9. Where this Ordinance specifically requires site plan and design review as a condition of approval, including when required by the use standards of Article 20 or the site development standards of Article 21. The specific standards will indicate whether site plan and design review is required by the Executive Director of the City Planning Commission and the Design Advisory Committee or solely by the Executive Director of the City Planning Commission.
10. When a property is located within the Vieux Carré Historic District, developments upon the property are exempt from site plan and design review by the City Planning Commission. However, such developments are subject to the site plan and design review procedures of the Vieux Carré Commission.
11. When a property is located within the Historic Districts Landmark Commission’s full control Historic Districts, development is exempt from site plan and design review by the City Planning Commission. However, such developments are subject to the site plan and the design review procedures of the Historic Districts Landmark Commission. When a property is located within the Historic Districts Landmark Commission’s partial control local Historic Districts, developments upon the property are subject to site plan and design review procedures established by the City Planning Commission. When a property is located within the RIV Riverfront Design Overlay District, developments upon the property are subject to site plan and design review procedures established by the City Planning Commission.
Table 4-2: Development Plan and Design Review Thresholds
| Table 4-2: Development Plan and Design Review Thresholds |
|
THRESHOLD
|
CPC DIRECTOR APPROVAL & DAC RECOMMENDATION
|
CPC DIRECTOR APPROVAL
|
|
New construction, additions or enlargements of multi-family residential, townhouse, non-residential or mixed-use structures over 40,000sf1
|
X
|
|
|
Additions of new structures to a non-residential or mixed-use development on a lot that bring the total gross floor area of all structures on the lot to 40,000sf or more1
|
X
|
|
|
Significant renovations to non-residential or mixed-use structures, or group of structures on the same lot, where the total gross floor area is over 40,000sf1
|
X
|
|
|
Development in Character Preservation Corridor Design Overlay Districts1
|
X
|
|
|
Developments on lots within the entirety of each block located at the major intersections along a design overlay district identified in Article 18.11
|
X
|
|
|
Development on a through lot within a design overlay district1
|
X
|
|
|
Development with 100 feet or more of lot frontage in an identified design overlay district1
|
X
|
|
| Electric Utility Substations, District Energy System3 and Transmission Lines |
X |
|
|
When the public benefit floor area ratio bonus provisions of Section 17.5 within the Central Business Districts are used
|
X
|
|
|
Minor developments in Riverfront Design Overlay Districts
|
|
X
|
|
Minor developments in Enhancement Corridor Design Overlay Districts1
|
|
X
|
|
Minor developments in Corridor Transformation Design Overlay Districts1
|
|
X
|
|
When required by the use standards of Article 202
|
X
|
X
|
|
When required by the site development standards of Article 212
|
X
|
X
|
|
Electric Utility Substations and Transmission Lines
|
X
|
|
| Development in University Area Design Overlay District |
X |
|
1 Excluding single- and two-family dwellings and any development or portion of a development that is located in an industrial or institutional zoning district and that is not visible from the public right of way.
2 The specific standards will indicate whether site plan and design review is required by the Design Advisory Committee or the Executive Director of the CPC.
3Except District Energy Systems located in HI Heavy Industrial, LI Light Industrial and MI Maritime Industrial Districts.
Adopted by Ord. 27,674 MCS, §1, March 6, 2018, Zoning Docket 085-17, Ord. 28,322 MCS, §1, February 28, 2020, Zoning Docket 117-19; Ord 28800 MCS, 10-21-21, ZD 56/21; Ord. No. 29,126, §4, Aug. 12, 2022, Zoning Docket 16/22; Ord. 29882, April 5, 2024, Zoning Docket 089/23; Ordinance No. 30567, March 20, 2026, Zoning Docket 049-25
4.5.C Submittal Requirements
In addition to any other information required by this Ordinance, development plans shall be prepared at a scale of not more than fifty (50) feet to one (1) inch and contain the following information:
1. The name of the individual or firm preparing the plan.
2. The north arrow, scale, and date.
3. The boundaries and dimensions of the property involved, the general location of all existing easements, sector lines, property lines, existing streets, structures or waterways, and other significant physical features in or adjoining the project.
4. The approximate location and sizes of sanitary and storm sewers, water mains, culverts, and other underground utilities and structures in or near the project.
5. The general location and character of construction of any proposed streets, alleys, driveways, curb cuts, entrances and exits, loading areas, numbers of parking and loading spaces, exterior lighting systems, storm drainage, and sanitary facilities.
6. The approximate height of all proposed structures, principal and accessory, or major excavations in relation to heights of structures on adjoining property. The location should be drawn to scale but full dimensioning is not required.
7. Architectural elevations or perspectives that convey the visual character of the development. Contextual drawings that are drawn to scale and show the streetscape, including the proposed structure and adjacent structures. Label the height of the adjacent structures. A materials sheet that identifies all proposed exterior materials, finishes, and colors.
8. General location of parking and site circulation.
9. General location, height, and material of all fences, walls, screening, and landscape.
10. A tabulation of the total gross area in square feet or acres of the project site and the floor area in square feet of any building(s) in the proposed development.
11. Landscape and stormwater management plan, where applicable.
12. Such other information as may be required in order to meet standards in the district in which the use is to be located.
13. A narrative description of how the proposed development addresses the design goals, including compatibility with adjacent property, landscape and open space, circulation systems, and building design strategies. Reference published design guides and principles and how they informed the design concept in terms of sustainability, transit-oriented design, architectural, landscape architectural, and urban design, etc.
14. A color-rendered site plan and landscape plan that clearly illustrates the design concept and spatial relationships.
15. Site context plans that highlight opportunities and constraints.
16. Images or specifications of proposed fixtures, furnishings, and lighting elements.
17. Design precedent images to show architectural styles or urban design strategies.
The Executive Director of the City Planning Commission may waive submittal requirements where such information is not necessary to determine the nature of the development or that the development meets relevant approval criteria.
Adopted by Ord 28800 MCS, 10-21-21, ZD 56/21; Ord. No. 29,126, §4, Aug. 12, 2022, Zoning Docket 16/22; Ordinance No. 30567, March 20, 2026, Zoning Docket 049/25
4.5.D Procedure
4.5.D.1 Submittal of Application
All development plan and design review applications shall be filed with the Executive Director of City Planning Commission in accordance with the requirements in Section 3.2. When the application is complete, the Executive Director of City Planning Commission will forward a copy of the application to the appropriate body.
4.5.D.2 Development Plan and Design Review Process
a. When a development plan and design review application is reviewed by the Executive Director of the City Planning Commission, the Executive Director shall render a decision pursuant to the standards in Paragraph E.
i. The Executive Director of City Planning Commission shall approve, approve with conditions, or deny the development plan. The Executive Director shall sign the stamped development plan signifying approval, approval with conditions, or denial of the application.
ii. The Executive Director of City Planning Commission may issue an advisory opinion that includes specific recommendations regarding design review modifications.
iii. The applicant may file a written appeal of the decision of the Executive Director of City Planning Commission to the City Planning Commission within forty-five (45) days after the date of the final decision in accordance with Section 4.8.
b. When a development plan is approved by the Executive Director of the City Planning Commission and design review recommendations are provided by the Design Advisory Committee, all decisions shall be rendered pursuant to the standards in Paragraph E within ninety (90) days from the date the application is deemed complete.
i. The Executive Director of City Planning Commission shall approve, approve with conditions, or deny the development plan. The Executive Director shall sign the stamped development plan signifying approval, approval with conditions, or denial of the application.
ii. The Design Advisory Committee shall issue an advisory opinion that includes specific recommendations regarding design review modifications within sixty (60) days from the date the application is deemed complete.
iii. The applicant may file a written appeal of the decision of the Executive Director of City Planning Commission to the City Planning Commission within forty-five (45) days after the date of the final decision in accordance with Section 4.8.
iv. The applicant may file a written appeal of the decision of the City Planning Commission to the City Council within forty-five (45) days after the date of the final decision.
c. When a development plan and design review application is considered in conjunction with another application, the body considering the application shall render a decision pursuant to the standards in Paragraph E below as part of the decision on the original application.
d. The body or official approving a development plan shall determine whether the development plan and design review application conforms to the zoning district regulations and design standards in the district where the property is located, including any special regulations applicable to the particular use under Article 20 or Article 21.
e. The body or official approving a development plan may attach such conditions to the approval of the development plan as reasonably necessary to assure compliance with the requirements of this Ordinance.
4.5.D.3 Deadlines
The applicant shall have a maximum of one (1) year from the date of the application submittal to meet the stated conditions for approval in 4.5.E. At the written request of the applicant, the Executive Director may grant an extension not to exceed one (1) year. If the stated conditions have not been met by the expiration of this period, the application will be deemed denied.
Adopted by Ordinance No. 30567 MCS, 3-20-26, Zoning Docket 049-25
4.5.E Approval Standards
In reviewing site plan and design review applications, the relationship of the development plan to adopted land use policies and the goals and objectives of the Master Plan shall be evaluated. In addition, the following characteristics shall be considered:
1. Degree of conformity with the regulations of this Ordinance.
2. Degree of conformity with all applicable regulations within the City Code, and the goals and policies of the Master Plan.
3. The location, arrangement, size, design, and general site compatibility of buildings, lighting, and signs, including:
a. Compatibility with, and mitigation of, any potential impact upon, adjacent property.
b. Site illumination designed and installed to minimize adverse impact on adjacent properties.
4. Landscape and the arrangement of open space or natural features on the site shall:
a. Create a desirable and functional environment for motorists, pedestrians, bicyclists, and occupants of residential dwellings, business owners, and employees. To achieve such an environment, landscape may take advantage of open space design features such as bike paths, running paths, and outdoor relaxation areas.
b. Preserve unique natural resources, including measures to preserve and protect existing healthy, mature trees.
c. Protect natural resources and landscape on adjacent sites.
d. Design drainage facilities to promote the use and preservation of natural watercourses and patterns of drainage.
e. Utilize plant materials suitable to withstand the climatic conditions of New Orleans and microclimate of the site. The use of native species is encouraged.
f. Screening to buffer the impact of the development on adjacent uses and enhance the appearance and image of the City by screening incompatible uses and certain site elements, and creating a logical transition to adjoining lots and developments.
5. Circulation systems and off-street parking shall be designed to:
a. Provide adequate and safe access to the site for motor vehicles as well as alternate modes of transportation, including pedestrians, bicyclists, and public transit.
b. Minimize potentially dangerous traffic movements.
c. Separate pedestrian and auto circulation and provide for bicycle parking or storage where required.
d. Minimize curb cuts by using cross-access servitudes and shared parking.
e. Design off-street parking lots or garages to minimize adverse impacts on adjacent properties, particularly through the use of perimeter and interior landscape, and promote logical and safe parking and internal circulation.
f. Clearly define pedestrian access from the parking area to the building(s). A clearly defined visible and identifiable network of pedestrian connections should be provided in and between parking lots, street sidewalks, open spaces, buildings, and public transit.
6. Building design that enhances the design quality and character of the surrounding community through strategies such as:
a. Maintaining existing development patterns reflected in the intent of the Master Plan or other adopted plans, or reflecting changes proposed within the Master Plan or other adopted plans.
b. Providing a visible transition in height and bulk between higher and lower density development.
c. Reinforcing the prevailing orientation to the street.
d. Strengthening the character of walkable streets, intact residential neighborhoods, and other environments for which this prevailing character reflects the urban design goals of the Master Plan.
e. Respecting historic design context.
Adopted by Ord 28800 MCS, 10-21-21, ZD 56/21
4.5.F Changes to Approved Plans
The following types of amendments to approved development plans are permitted, upon written request of the property owner holding the approved application.
4.5.F.1 Changes Approved by the Executive Director of City Planning Commission
The Executive Director of the City Planning Commission may approve the following minor changes:
a. Any changes to building materials or building facades, provided that the change in materials is listed as a permitted material.
b. Any increases in floor area of structures, provided that the floor area is not expand beyond twenty percent (20%) and does not exceed the bulk regulations of the underlying zoning district.
c. Any height increases to existing structures, provided that the height of the structure does not increase beyond ten percent (10%) and the height does not exceed the height limit established for the district.
d. Any changes in the uses of the buildings, provided that the use is considered permitted in the applicable district.
e. Rearrangements of internal streets and driveways, where such is found to be consistent with previous approvals, improves traffic circulation, and/or otherwise improves the development plan.
f. Changes to the number and/or arrangement of parking and loading spaces that are in compliance with this ordinance. Increases or decreases in, or rearrangment of, off-street parking spaces in any part of the development plan.
g. Such additional changes, adjustments, or alterations to elements of the development plan, such as walks, fencing, signs, lighting, landscape, or other elements, as may be necessary or desirable to improve the quality of the approved development plan or to provide for consistency with such other changes as may be authorized in this section.
Adopted by Ord. No. 29,126, §4, Aug. 12, 2022, Zoning Docket 16/22
4.5.F.2 Changes Approved by the City Planning Commission
The City Planning Commission, upon recommendation of other applicable City departments or commissions, may approve the following changes:
a. Any increase in floor area of structures beyond twenty percent (20%) that does not exceed the bulk regulations of the underlying zoning district.
b. Increases in height of any individual structure beyond ten percent (10%) and up to twenty percent (20%) of the approved height of said structure, provided that the requested height does not exceed the height limit established in the district.
c. Increases in the number of structures permitted in any part of the development plan.
All applications for amendments to approved Conditional Use plans requiring City Planning Commission approval shall include a Project Neighborhood Participation Program (Project NPP) in accordance with Article 4, Section 4.3.D.2 Pre-Application Meeting and Project Neighborhood Participation Program.
Adopted by Ord. 29084 MCS, 7-7-22, ZD 017/22; Ord. No. 29,126, §4, Aug. 12, 2022, Zoning Docket 16/22; Ordinance No. 30567, March 20, 2026, Zoning Docket 049-25
4.5.F.3 Changes Approved by the City Council
The City Council, upon recommendation of the City Planning Commission and other applicable City departments or commissions, may approve all other changes to the approved development plan. However, if a new conditional use or variance is proposed, the applicant is required to resubmit a new application for approval.
4.5.G Expiration and Extension of Time
4.5.G.1 Expiration
Unless otherwise permitted or restricted by this Ordinance, an approved development plan is valid for three (3) years from the date that the Executive Director of the City Planning Commission approves the drawings. After three (3) years, the development plan and design review approval will expire and no construction or use is permitted until a new plan is approved. The findings of the Design Advisory Committee are transmitted to the appropriate body for inclusion in the development plan and shall remain valid in conjunction with the expiration timeframes of development plan review, including any extensions of time.
4.5.G.2 Extension of Time
If the applicant requests an extension of the development plan approval, in writing, prior to the date of expiration to the Executive Director of the City Planning Commission, the Executive Director may consider the request prior to the date of expiration, and, for good cause shown, the development plan approval may be extended for a period not to exceed twelve (12) months.
4.5.H Appeals
Appeals to the City Planning Commission may be filed concerning the decision of the Executive Director of the City Planning Commission on any decision relative to development plan and design review.
4.6 Variances
4.6.A Purpose
The purpose of the variance procedure is to afford an applicant relief from the requirements of the letter of this Ordinance when unnecessary hardship or practical difficulty exists.
4.6.B Initiation
Applications for zoning variances may be filed by a property owner in the city or other person expressly authorized in writing by the property owner.
4.6.C Authority
1. Variances are authorized by the Board of Zoning Adjustments in accordance with Article 2, Section 2.6, Louisiana Revised Statute 33:4780.46, and Section 5-408 of the City Charter.
2. The Board of Zoning Adjustments may grant a variance from any of the standards or regulations in this ordinance, except the following in items 3, 4 and 5:
3. The development standards for conditional uses and planned developments, or any other matter designated by the City Council expressly within these zoning regulations, shall not be subject to variances by the Board of Zoning Adjustments. However, should there be a mix of permitted and conditional uses on the site, the development standards for the permitted use(s) shall be subject to variance by the Board of Zoning Adjustments. But the development standards for that use, portion of the use, or secondary use that triggers the conditional use or planned development, shall not be subject to variance by the Board of Zoning Adjustments.
4. The Board of Zoning Adjustments shall have no power to authorize uses in zoning districts which are not authorized in zoning district regulations.
5. The variance process shall not be used to allow prohibited sign types, including billboards.
6. The additional design review approval standards of Article 18 shall not be subject to variances by the Board of Zoning Adjustments.
Adopted by Ord. No. 29,126, §4, Aug. 12, 2022, Zoning Docket 16/22; Ordinance No. 30567 MCS, March 20, 2026, Zoning Docket 049-25
4.6.D Procedure
4.6.D.1 Submittal of Application
All applications shall be filed with the Executive Director of the City Planning Commission in accordance with the requirements in Section 3.2.
4.6.D.2 Pre-Application Meeting and Project Neighborhood Participation Program
All applications for variances, with the exception of applications for variances involving a residential development with less than five (5) dwelling units, shall include a Project Neighborhood Participation Program (Project NPP). During a time of declared emergency by the Governor or Mayor, when in-person meetings are not an available option, the City Planning Commission Director shall be authorized to require teleconferencing, virtual, or other remote meeting formats to satisfy NPP requirements.
a. Applicants shall first meet with the staff of the City Planning Commission to become familiar with the procedure and approval standards for variances and to obtain guidance on the requirements of the Project NPP.
b. The Project NPP shall include the following information:
i. A brief description of the proposal, including estimated start and end dates, known needed variances and citations for each, and a development plan for the project.
ii. An outlined area map and a contact list for notifying the individuals and entities identified in Section 3.3.
iii. A general description of how parties on the contact list will receive information on the project, including a statement as to which public notification techniques will be used for the project.
iv. A general description of how parties on the contact list will be informed of any changes or amendments to the proposed project after the applicant’s initial contact.
v. A statement as to how those impacted by the proposal will be provided an opportunity to discuss the request if issues or questions should continue or suddenly arise.
c. The applicant shall provide the Project NPP and notice, including email notification to applicable registered neighborhood associations of an opportunity for interested parties to attend a meeting to discuss the proposed application not less than fourteen (14) nor more than thirty (30) days after the date on which the applicant provides notification to the parties on the contact list. In addition, the applicant shall notify the Board of Zoning Adjustments of the meeting date, time, and location not less than fourteen (14) days prior to the meeting. The applicant shall hold the meeting at the noticed time. The applicant shall distribute informational handouts to meeting attendees. The handouts shall include information about the applicable zoning district, registering with City notification system(s), accessing application documents, and NPP meeting summary reports. For the purposes of this section, meetings may be held in a physical location that is in accordance with the Board of Zoning Adjustments Administrative Rules, Policies and Procedures. The notice provided in accordance with this section shall include a brief description of the request and shall indicate the existing zoning classification of the subject property.
d. The applicant shall submit a Project NPP report with the application. The report shall provide the following information:
i. The names of the individuals and entities that were notified and the total number of number of people that participated in the process.
ii. A list of the concerns, issues, and problems expressed by the participants.
iii. A statement as to how each concern, issue, and problem is addressed and how the applicant intends to continue to address them. If the concern, issue, or problem is not being addressed, the applicant should state the reasons.
iv. Copies of letters, affidavits, meeting invitations, newsletters, publications, and petitions received in support of or in opposition to the proposed project, and any other materials pertaining to the notification process.
v. The date, time, and location of all meetings held with interested parties, or a statement indicating the reasons if no meeting was held. No information pertaining to any meeting held more than one hundred eighty (180) days prior to the submittal of the application shall be accepted as part of the Project NPP report, except where subsequent meetings with interested parties have occurred within the one hundred eighty (180) days preceding the submittal of the Project NPP report.
vi. A completed sign-in sheet that includes the names, addresses, and contact information for meeting attendees.
Adopted by Ord. No. 27,222, §2, Dec. 20, 2016, Zoning Docket 99/16; Ordinance No. 30567 MCS, March 20, 2026, Zoning Docket 049-25
4.6.D.3 Action by the Board of Zoning Adjustments
a. The Board of Zoning Adjustments shall conduct a public hearing in accordance with Section 3.4 forty-five (45) days from the date the application is docketed. Notice for the public hearing is required in accordance with Section 3.3.
b. Based upon the evidence presented at the public hearing, the Board of Zoning Adjustments shall evaluate the application against the standards in Paragraph F below.
c. The Board of Zoning Adjustments may approve, approve with modifications, deny, or defer. No application may be deferred for longer than a total of 180 days, including all individual deferrals of shorter time periods. Any item deferred for longer than 180 days will be deemed denied for deferral past deadline. The failure to resolve a finding of incomplete or inaccurate information may be grounds for denial at any time.
d. The decision shall be filed in the office of the Board of Zoning Adjustments within ten (10) days of the vote. Within ten (10) days of the effective date of the decision, written notification of such action shall be mailed to the applicant, stating the action taken and including all conditions imposed and times established.
Adopted by Ord. No. 27,222, §2, Dec. 20, 2016, Zoning Docket 99/16; Ord. No 30567 MCS, March 20, 2026, Zoning Docket 049-25;
4.6.E Conditions and Restrictions
The Board of Zoning Adjustments may impose such conditions and restrictions upon the location, construction, design, and use of the property benefited by a variance as necessary or appropriate to protect the public interest and adjacent property. Failure to maintain such conditions or restrictions as may be imposed constitutes grounds for revocation of the variance. The terms of relief granted, including any conditions or restrictions, shall be specifically set forth in the approval. Where those conditions or restrictions impose an on going obligation beyond the standard provisions or restrictions of the ordinance, those obligations shall be recorded in the appropriate mortgage or conveyance records. Proof of recordation shall be submitted to the BZA staff, prior to the issuance of a building permit or certificate of occupancy (where no permit is required).
Adopted by Ord. No. 29,126, §4, Aug. 12, 2022, Zoning Docket 16/22
4.6.F Approval Standards
The Board of Zoning Adjustments may authorize a variance only when the evidence presented supports a finding that each case indicates all of the following:
A. The basic elements for a variance exist because the below standards have been met:
1. Special conditions and circumstances exist that are peculiar to the land or structure involved and are not generally applicable to other land or structures in the same zoning district.
2. The special conditions and circumstances do not result from the actions of the applicant or any other person who may have had an interest in the property.
3. Literal interpretation of this Ordinance would deprive the applicant of rights commonly enjoyed by other properties in the same district under the terms of this Ordinance.
4. The request for the variance is not based primarily upon a desire to serve the convenience or profit of the property owner or other interested party.
5. Strict adherence to the regulation by the owner or their agent would result in a demonstrable hardship upon the owner, as distinguished from mere inconvenience.
B. The impacts of granting a variance are acceptable because the below standards are met:
1. Granting the variance requested will not confer on the applicant any special privilege which is denied by this Ordinance to other lands or structures in the same district or otherwise similarly situated.
2. The variance, if granted, will not alter the essential character of the locality.
3. The granting of the variance will not be detrimental to the public welfare or injurious to other property or improvements in the neighborhood where the property is located.
4. The proposed variance will not impair an adequate supply of light and air to adjacent property, increase substantially the congestion of nearby streets, increase the danger of fire, or otherwise endanger the public safety.
Adopted by Ordinance No. 30567 MCS, March 20, 2026, Zoning Docket 049-25
4.6.G Expiration of Approvals and Extension of Time
Termination of approval of a variance for failure to obtain final approval, a building permit or to commence the use, or an extension of the time is governed as follows:
Adopted by Ord. No. 29,126, §4, Aug. 12, 2022, Zoning Docket 16/22; Ordinance No. 30567 MCS, March 20, 2026, Zoning Docket 049-25
4.6.G.1 Expiration
a. The Board of Zoning Adjustments’ approval of a variance is valid for one (1) year from the resolution "Filed" date. If the Executive Director of the City Planning Commission, or their designee, has not signed the development plan indicating final approval, or has not authorized an extension of time submitted by such date by the holder of the variance , in accordance with Article 4, Section 4.6.G.2, the variance approval will expire.
b. A variance expires if a building permit is not obtained and substantial construction started, or the use is commenced within two (2) years of the final approval of the Executive Director of the City Planning Commission, or their designee, unless an extension of time at the holder of the variance ’s request, submitted by such date, is authorized in accordance with Article 4, Section 4.6.G.2.b.
Adopted by Ordinance No. 30567 MCS, March 20, 2026, Zoning Docket 049-25
4.6.G.2 Extension of Time
a. Unless otherwise prohibited, the Executive Director of the City Planning Commission may extend the time for expiration of a variance in accordance with the provisions of this section upon a showing of good cause by the applicant. A request for extension shall be made in writing within the original period of validity. An extension for a period in excess of either of the below may be granted only by the Board of Zoning Adjustments in accordance with Paragraph b below. i. One (1) year from the Board of Zoning Adjustments' approval as indicated by the resolution "Filed" date; or ii. Two (2) years from the final approval of the Executive Director of the City Planning Commission, or their designee.
b. The holder of a variance may petition the Board of Zoning Adjustments for a longer extension of time not to exceed two (2) additional years from the date of the final approval of the Executive Director of the City Planning Commission, or their designee. A request for extension shall be made in writing within the period of validity. The Board shall hold a public hearing and decide whether to extend the time period. Notice for the public hearing is required in accordance with Article 3, Section 3.3. The applicant and the owner of record of the property shall be notified of a public hearing to be conducted by the Board of Zoning Adjustments. Following the public hearing, the Board shall render its decision whether to grant an extension of such period with good cause shown, subject to verification that the approval standards of Paragraph F above are still met.
Adopted by Ordinance No. 30567 MCS, 3-20-26, Zoning Docket 049-25
4.6.H Appeals
An aggrieved party may appeal the Board of Zoning Adjustments' decisions on variance applications to the Orleans Parish Civil District Court within thirty (30) days of the filing of the decision in the office of the Board of Zoning Adjustments.
Adopted by Ordinance No. 30567 MCS, 3-20-26, Zoning Docket 049-25
4.6.Chart Variance Process

4.7 Minor Map Adjustments
4.7.A Purpose
The purpose of a minor map adjustment is to eliminate split-lot classifications, shift boundaries to coincide with a newly created lot line as part of a subdivision or resubdivision, or create uniform boundary lines on the Official Zoning Map or Future Land Use Map of the Master Plan.
4.7.B Initiation
Applications for minor map adjustments may be initiated by a property owner in the city, a person expressly authorized in writing by a property owner, the City Planning Commission, Director of the Department of Safety and Permits, or the City Council in the following instances, provided that the adjustment results in a change to no more than 15% of the total area of the lots affected by the adjustment:
1. Where subdivisions or resubdivisions would create a lot line that no longer coincides with an existing zoning district boundary on the Official Zoning Map or land use boundary on the Future Land Use Map.
2. Where split-lot zoning classification or split-lot land use designation occurs on the Official Zoning Map or land use boundary on the Future Land Use Map. Split-lot zoning or split-lot and use is defined as two (2) or more zoning classifications or land use designations applied to one (1) lot.
3. Where such minor map adjustment would result in uniform boundary lines.
Adopted by Ord. No. 29,126, §4, Aug. 12, 2022, Zoning Docket 16/22; Ordinance No. 30567 MCS, 3-20-26, Zoning Docket 049-25
4.7.C Procedure
All applications for a minor map adjustment shall be filed in accordance with the requirements in Section 3.2.
Adopted by Ord. No. 29,126, §4, Aug. 12, 2022, Zoning Docket 16/22
4.7.D Procedure
4.7.D.1 Submittal of Application
All applications for a minor map adjustment shall be filed in accordance with the requirements in Section 3.2.
Adopted by Ord. No. 29,126, §4, Aug. 12, 2022, Zoning Docket 16/22
4.7.D.2 Action on Application
a. An application for a minor map adjustment to the Future Land Use Map shall be considered by the Executive Director of the City Planning Commission within forty-five (45) days of receipt of a complete application.
i. The Executive Director of the City Planning Commission may either approve or deny the application for minor map adjustments.
ii. The application shall be evaluated based upon the standards in Paragraph E below.
b. An application for a minor map adjustment to the Official Zoning Map shall be considered by the Director of the Department of Safety and Permits within forty-five (45) days.
i. The Director of the Department of Safety and Permits may approve or deny the application.
ii. Based upon the evidence presented, the Director of the Department of Safety and Permits shall evaluate the application against the standards in Paragraph E below.
c. The decision on an application for a minor map adjustment shall be communicated to the applicant in writing and shall be made available on OneStop and the City's electronic notification system for any interested parties.
Adopted by Ord. No. 29,126, §4, Aug. 12, 2022, Zoning Docket 16/22; Ordinance No. 30567 MCS, 3-20-26, Zoning Docket 049-25
4.7.E Approval Standards
When considering an application for a minor map adjustment, the Department of Safety and Permits or the Executive Director of the City Planning Commission, as appropriate, shall find that the application meets both of the following standards:
1. The minor map adjustment does not constitute a substantive change in zoning or land use that would adversely affect adjacent property.
2. The minor map adjustment does not grant a less restrictive classification to a lot of sufficient size or configuration as to constitute a building site, unless the lot is separated from property within a more restrictive zoning district or land use category by a street, canal, or similar public right-of-way.
4.7.F Appeals
1. An aggrieved party may appeal the decision of the Executive Director of the City Planning Commission on minor map adjustments to the Future Land Use Map of the Master Plan to the City Planning Commission within forty-five (45) days of the Executive Director’s decision.
2. An aggrieved party may appeal the Director of the Department of Safety and Permits decisions on minor map adjustments to the Official Zoning Map to the Board of Zoning Adjustments within forty-five (45) days of the Director’s decision.
Adopted by Ord. No. 29,126, §4, Aug. 12, 2022, Zoning Docket 16/22
4.8 Zoning Appeals
4.8.A Purpose
Appeals to the Board of Zoning Adjustments may be filed by an aggrieved party or by any officer, department, commission, board, bureau, or any other agency of the City affected by any decision of the Director of the Department of Safety and Permits concerning those decisions described in Paragraph B below. Appeals shall be based in, and provide evidence of, an error in application of the law or a conflict in the law.
4.8.B Applicability
1. Appeals are authorized by the Board of Zoning Adjustments in accordance with Article 2, Section 2.6, Louisiana Revised Statute 33:4780.46, and Section 5-408 of the City Charter.
2. Appeals may be filed concerning any decision of the Director of the Department of Safety and Permits in the enforcement of the zoning ordinance of the City on the following applications of this Ordinance:
- The decision of the Director of the Department of Safety and Permits on zoning verifications.
- The decision of the Director of the Department of Safety and Permits on Zoning Ordinance interpretations.
- The decision of the Director of the Department of Safety and Permits on permits issued under the Comprehensive Zoning Ordinance.
3. These decisions need not be formal, and any written communication of such a decision, including but not limited to an email or LAMA approval or disapproval, shall be considered appealable.
4. For purposes of this Section, a decision made "in the enforcement of the zoning ordinance of the City" shall be those decisions that specifically apply the provisions of the zoning ordinance. Appeals made pursuant to this Section must therefore allege an error in the application of a provision of the zoning ordinance.
Adopted by Ord. No. 028064, §1, April 25, 2019, Zoning Docket 11/19; Ordinance No. 30567 MCS, 3-20-26, Zoning Docket 049-25
4.8.C Time Limit
No appeal of the above decisions is allowed after the expiration of forty-five (45) days from the date the decision is rendered by the Director of the Department of Safety and Permits.
Adopted by Ord. No. 028064, §1, April 25, 2019, Zoning Docket 11/19
4.8.D Procedure
1. Applications for appeal of the decision of the Director of the Department of Safety and Permits or Executive Director of the City Planning Commission shall be made in writing to the Board of Zoning Adjustments within forty-five (45) days of the decision.
2. All applications shall be filed with the Executive Director of the City Planning Commission in accordance with the requirements of Section 3.2 and reviewed for completeness by the Executive Director who shall determine whether the application is ripe for review by the Board, not moot, or otherwise unable to be heard in accordance with Section 4.8.B.
a. If the application is determined to be incomplete, unripe, moot, or otherwise unhearable, this determination will be conveyed to the applicant by the Board of Zoning Adjustments in writing.
b. Notwithstanding this determination, the Department of Safety and Permits or other interested parties may present arguments to the Board that an application is incomplete, unripe, moot, or otherwise unhearable and the Board may make a finding in accordance with this argument rather than rule on the merits of the appeal.
Adopted by Ord. No. 028064, §1, April 25, 2019, Zoning Docket 11/19; Ord. No. 29,126, §4, Aug. 12, 2022, Zoning Docket 16/22; Ordinance No. 30567 MCS, 3-20-26, Zoning Docket 049-25
4.8.E Standard of Review
The Board shall owe no deference to interpretations by the Director of the Department of Safety and Permits. In reviewing factual determinations by the Director, the Board must determine, based upon the totality of the record evidence, that the Director committed clear error and that the error was material to the Director's determination.
Adopted by Ordinance No. 30567 MCS, 3-20-26, Zoning Docket 049-25
4.8.F Stay of Proceedings
An appeal stays all administrative enforcement proceedings in furtherance of the action appealed from, unless the Director of the Department of Safety and Permits certifies to the Board of Zoning Adjustments, after the notice of appeal is filed, by reason of facts stated in the certificate, that a stay would, in the Director’s opinion, cause imminent peril of life or property. In such case, proceedings may not be stayed after application to the Board or to the Civil District Court and notice to the Director of the Department of Safety and Permits, for due cause shown thereon, unless a restraining order is issued.
Adopted by Ordinance No. 30567 MCS, 3-20-26, Zoning Docket 049-25
4.8.G Appeals
An aggrieved party may appeal the Board of Zoning Adjustments' decisions on zoning appeals to the Orleans Parish Civil District Court within thirty (30) days of the Board’s decision.
Adopted by Ordinance No. 30567 MCS, 3-20-26, Zoning Docket 049-25
4.9 Zoning Verification
4.9.A Purpose
The purpose of a zoning verification is to promote compliance with this Ordinance by establishing a procedure for the City to verify that an application complies with all standards of the Ordinance prior to issuance of a building permit, certificate of occupancy, or business license.
4.9.B Authority
The Director of the Department of Safety and Permits shall make and approve zoning verifications in accordance with the provisions of this section. The Director shall cite specific reasons for the verifications.
4.9.C Applicability
No structure or land may be used or occupied, in whole or in part, for any purpose, until a zoning verification has been issued stating that the use, structure, and site improvements comply with the provisions of this Ordinance. A zoning verification shall be issued prior to issuance of a building permit, certificate of occupancy, or business license. A zoning verification is needed only for the first permit or license issued for the building or site. For example, new construction that requires both a building permit and a certificate of occupancy only requires a zoning verification for the building permit.
4.9.D Process
1. An interested party may request a zoning verification.
2. The Director of the Department of Safety and Permits issues a zoning verification as part of a building permit, certificate of occupancy, or business license. These verifications may take the form of an approval or denial in the City's permit review system (LAMA).
3. When a zoning verification is issued in conjunction with a building permit, certificate of occupancy, or business license, no separate application is required.
4. The interested party shall submit an application containing the following, unless waived by the Director of the Department of Safety and Permits:
a. A completed application containing the applicant’s names, address, and interest in the subject property.
b. The street address and legal description of the subject property.
c. The proposed use or uses of the subject property and a brief description of the construction, reconstruction, remodeling, or alteration requiring the issuance of a zoning verification.
d. Such other and further information or documentation as the Zoning Administrator may deem necessary or appropriate for a full and proper consideration and deposition of the particular application.
e. Required application fees, if any. Application fees may not be waived by the Director of the Department of Safety and Permits.
Adopted by Ordinance No. 30567 MCS, 3-20-26, Zoning Docket 049-25
4.9.E Appeals
An interested party may appeal the zoning verification decision by the Department of Safety and Permits to the Board of Zoning Adjustments within forty-five (45) days of the decision. All verifications issued by the Director of the Department of Safety and Permits must contain a statement explaining that there is a right to appeal to the Board of Zoning Adjustments and the deadline to do so.
Adopted by Ordinance No. 30567 MCS, 3-20-26, Zoning Docket 049-25
4.10 Interpretation
4.10.A Purpose
The interpretation process recognizes that the provisions of this Ordinance, though detailed and extensive, cannot, as a practical matter, address every specific situation to which they are applied. Many such situations can be readily addressed by an interpretation of the specific provisions of this Ordinance in the context of other general and specific Ordinance provisions. The interpretation authority is not intended to add or change the essential content of this Ordinance, but only to allow authoritative application of that content to specific cases. In addition, this interpretation process also provides a process to interpret the Master Plan Future Land Use Map.
4.10.B Initiation
1. A written application for a zoning ordinance text or map interpretation or Future Land Use Map interpretation may be filed by any interested party.
2. The Mayor, City Council, the Executive Director of the City Planning Commission, or the City Planning Commission may request that the Director of the Department of Safety and Permits render a zoning text interpretation.
3. The Mayor, City Council, or the Director of the Department of Safety and Permits may request that the Executive Director of the City Planning Commission render a zoning map interpretation.
4. The Mayor, City Council, or the City Planning Commission may request that the Executive Director of the City Planning Commission render a Master Plan Future Land Use Map interpretation.
4.10.C Application
1. All applications for a zoning ordinance text interpretation shall be filed with the Director of the Department of Safety and Permits in accordance with the requirements in Section 3.2.
2. All applications for a zoning map or Master Plan Future Land Use Map interpretation shall be filed with the Executive Director of the City Planning Commission in accordance with the requirements in Section 3.2.
4.10.D Authority
1. The Director of the Department of Safety and Permits will make and approve final written decisions on requests for zoning text interpretations. The Director shall cite the rationale for such interpretations.
2. The Executive Director of the City Planning Commission will make and approve final written decisions on requests for zoning map interpretations. The Executive Director shall cite the rationale for such interpretations.
3. The Executive Director of the City Planning Commission will make and approve final written decisions on requests for Master Plan Future Land Use Map interpretations. The Executive Director shall cite the rationale for such interpretations.
4.10.E Procedure
1. All applications for a zoning text interpretation shall be filed with the Director of the Department of Safety and Permits in accordance with the requirements in Section 3.2. The Director of the Department of Safety and Permits shall review a request for an interpretation and render the written interpretation within forty-five (45) days of receipt of a complete application. The Director of the Department of Safety and Permits has the authority to request additional information prior to rendering an interpretation. The Director of the Department of Safety and Permits shall maintain a written record of all interpretations and shall make all interpretations available on their publicly-accessible website. The Director of the Department of Safety and Permits shall also provide notice of interpretations to interested parties through the City's electronic notification system. All interpretations issued by the Director of the Department of Safety and Permits must contain a statement explaining that there is a right to appeal to the Board of Zoning Adjustments and the deadline to do so.
2. All applications for a zoning map or Future Land Use Map interpretation shall be filed with the Executive Director of the City Planning Commission in accordance with the requirements in Section 3.2. The Executive Director of the City Planning Commission shall review a request for an interpretation and render the written interpretation within forty-five (45) days of receipt of a complete application. The Executive Director of the City Planning Commission has the ability to request additional information prior to rendering an interpretation. The Executive Director of the City Planning Commission shall maintain a written record of all interpretations.
Adopted by Ordinance No. 30567, 3-20-26, Zoning Docket 049-25
4.10.F Appeals
1. An aggrieved party may appeal a zoning text interpretation decision by the Director of the Department of Safety and Permits to the Board of Zoning Adjustments within forty-five (45) days of the decision.
2. An aggrieved party may appeal a zoning map or Future Land Use Map interpretation decision by the Executive Director of the City Planning Commission to the City Planning Commission within forty-five (45) days of the decision.
3. All formal interpretation decisions by the Department of Safety and Permits must contain a statement explaining that there is a right to appeal to the Board of Zoning Adjustments and the deadline to do so.
Adopted by Ordinance No. 30567 MCS, 3-20-26, Zoning Docket 049-25
4.11 Sign Permit
4.11.A Permit Required
1. No sign may be erected, constructed, posted, painted, altered, maintained, or relocated until a sign permit has been issued by the Director of the Department of Safety and Permits.
2. Before a sign permit may be issued in the Vieux Carré Districts, the Vieux Carré Commission shall grant approval.
3. Before a sign permit may be issued in a local historic district or for a designated local historic landmark, the Historic District Landmarks Commission shall grant approval.
4.11.B Application
1. Before any permit is issued, a sign permit application shall be filed with the Director of the Department of Safety and Permits, together with three (3) sets of drawings, and/or specifications (one (1) to be returned to the applicant) as may be necessary to fully advise and acquaint the Director with the location, construction, materials, manner of illumination, securing or fastening, and the number of signs applied for. The wording of the sign or advertisement to be carried on the sign shall also be included in the application, except in the case of signs where the copy or advertising is a changeable message sign and where such wording or advertising is not needed in computing the area of the sign.
2. All signs which are electrically illuminated require a separate electrical permit and inspection. The application for a sign permit for the erection of a sign with electrical wiring and connections shall be submitted to the Chief Electrical Inspector. The Chief Electrical Inspector will examine the plans and specifications to determine compliance with the electrical code as a condition of granting the sign permit.
4.11.C Permit Identification
Each sign requiring a permit shall be clearly marked with the permit number and name of the person or firm placing the sign on the premises.
4.11.D Inspection
The Director of the Department of Safety and Permits may inspect, at such times as deemed appropriate, each sign regulated by this Ordinance. The purpose of the inspection is to ascertain whether the structure is secure or insecure, whether in need of repair or removal, or not in conformance with the permit application or otherwise in violation of the provisions of this Ordinance.
4.11.E Termination or Revocation of Permit
Upon the termination or revocation of the sign permit, the licensee shall remove the sign without cost or expense of any kind to the City. In the event of the failure, neglect, or refusal on the part of the licensee to do so, the City may proceed to remove the same and charge the expense to the licensee.
4.11.F Validity of Permit
All signs shall be erected within six (6) months from the date of issuance of the permit. Otherwise the permit becomes null and void and a new sign permit is required.
4.11.G Appeals
An applicant may appeal the Director of the Department of Safety and Permits sign permit decision to the Board of Zoning Adjustments within forty-five (45) days of the decision.
4.12 Campus Development Plan
Adopted by Ord. No. 27,371, §2, April 28, 2017, Zoning Docket 125/16
4.12.A Submittal Requirements
- A Campus Development Plan shall be submitted to the City Planning Commission for review and approval prior to the issuance of building permits for new building construction. The plan shall address the general layout of the entire campus and shall include the following:
- Site Plan. A campus site plan including the location, square footage, and building heights of all existing and proposed structures and all existing and proposed uses.
- Traffic Plan. A traffic plan shall include the following components:
- Circulation routes for school bus, motor vehicle, bicycle and pedestrian transportation modes;
- Ingress and egress locations for each transportation mode;
- Curb side usage;
- Locations and capacity of all off-street parking and loading spaces;
- For primary and secondary educational facilities, student pick-up and drop-off locations shall also be shown along with a plan for staff supervision and traffic control during peak hours; and
- An inventory of school zone signage, pedestrian beacons, crosswalk striping, and ADA compliance shall be included.
- If the proposed Campus Development Plan is complete and indicates a new use that requires conditional use approval, the Campus Development Plan shall be submitted in conjunction with the conditional use application and reviewed in conjunction with that request.
Adopted by Ord. No. 27,371, §2, April 28, 2017, Zoning Docket 125/16
4.12.B Action by the City Planning Commission
If the proposed Campus Development Plan is complete, complies with the base district regulations, and the proposed new construction is permitted by right or the new construction is authorized by Article 25, Section 25.3.G.4, then the Executive Director of the City Planning Commission shall sign of on the plan within 45 days of submittal of the completed plan. The Executive Director may request further information from the applicant if necessary to determine compliance with the applicable regulations, specifying in detail the additional information required. If such request for additional information is made, the running of the 45 day period to approve the plan is stayed until the applicant responds to the request.
Adopted by Ord. No. 27,371, §2, April 28, 2017, Zoning Docket 125/16
4.Table Table 4-3: Administrative Summary Table
Table 4-3: Administrative Summary Table
| |
ZONING TEXT AND MAP AMENDMENT |
CONDITIONAL USE |
PLANNED DEVELOPMENT |
DEVELOPMENT PLAN & DESIGN REVIEW |
VARIANCE |
MINOR MAP ADJUSTMENT – FUTURE LAND USE MAP |
MINOR MAP ADJUSTMENT – ZONING MAP |
ZONING APPEAL |
ZONING VERIFICATION |
INTERPRETATION – FUTURE LAND USE MAP |
INTERPRETATION – ZONING ORDINANCE TEXT |
INTERPRETATION –ZONING MAP |
SIGN PERMIT |
| APPLICATION INITIATION |
Property owner, person authorized in writing by property owner, or City Council |
Property owner, person authorized in writing by property owner, or the Council |
Property owner, person authorized in writing by property owner, or City Council |
Initiated when any development or use change meets the thresholds of Section 4.5 |
Property owner or person authorized in writing by property owner |
Property owner, person authorized in writing by property owner, City Planning Commission or City Council |
Property owner, person authorized in writing by property owner, City Planning Commission, Director of the Department of Safety & Permits, or City Council |
Aggrieved party or City agency |
Interested parties |
Interested parties, City Planning Commission, Mayor, or City Council |
Interested parties, City Planning Commission, Executive Director of the City Planning Commission, Mayor, or City Council |
Interested parties, City Planning Commission, Mayor, or City Council |
Property owner or person authorized in writing by property owner |
| APPLICATION FILING & COMPLETENESS DETERMINATION |
Executive Director of the City Planning Commission |
Executive Director of the City Planning Commission |
Executive Director of the City Planning Commission |
Executive Director of the City Planning Commission |
Executive Director of the City Planning Commission |
Executive Director of the City Planning Commission |
Director of the Department of Safety & Permits |
Director of the Department of Safety and Permits |
Executive Director of the City Planning Commission |
Executive Director of the City Planning Commission |
Director of the Department of Safety and Permits |
Executive Director of the City Planning Commission |
Director of the Department of Safety and Permits |
| NOTICE |
See Section 3.3 |
See Section 3.3 |
See Section 3.3 |
None |
See Section 3.3 |
None |
See Section 3.3 |
See Section 3.3 |
None |
None |
None |
None |
None |
| PUBLIC HEARING AND/OR RECOMMENDATION |
City Planning Commission |
City Planning Commission |
City Planning Commission |
Executive Director of the City Planning Commission or Design Advisory Committee |
Board of Zoning Adjustments |
None |
None |
Board of Zoning Adjustments |
None |
None |
None |
None |
None |
| FINAL DECISION |
City Council |
City Council |
City Council |
Executive Director of the City Planning Commission |
Board of Zoning Adjustments |
Executive Director of the City Planning Commission |
Director of the Department of Safety & Permits |
Board of Zoning Adjustments |
Director of the Department of Safety and Permits |
Executive Director of the City Planning Commission |
Director of the Department of Safety and Permits |
Executive Director of the City Planning Commission |
Director of the Department of Safety and Permits |
| NUMBER OF DAYS TO FILE APPEAL FROM DATE OF FINAL DECISION |
30 |
30 |
30 |
45 |
30 |
45 |
45 |
30 |
45 |
45 |
45 |
45 |
45 |
| APPEAL BODY |
Orleans Parish Civil DistrictCourt |
Orleans Parish Civil District Court |
Orleans Parish Civil District Court |
City Planning Commission1 |
Orleans Parish Civil District Court |
City Planning Commission |
Board of Zoning Adjustments |
Orleans Parish Civil District Court |
Board of Zoning Adjustments |
City Planning Commission |
Board of Zoning Adjustments |
City Planning Commission |
Board of Zoning Adjustments |
Adopted by Ord. No. 29,126, §4, Aug. 12, 2022, Zoning Docket 16/22; Ordinance No. 30567 MCS, 3-20-26, Zoning Docket 049-25